React 源码(一) 整体流程

- Published on

React 源码(一) 整体流程
说明
- 源码系列文章基于 React 17.0.1
- 为了阅读体验,源码会截取一小部分
- 这里只是粗略地读了一遍,可能有很多细节每来得及理清楚,后面会不断补充
前置知识
- 需要了解源码文件目录请看源码概览
1. 我是如何看源码的
无论你读或不读,React 源码都静静地躺在在那里,不好不坏。
需要说明的是,React 源码使用 TypeScript 写的且量很大,直接读起来估计那味道会很酸爽 😂。
因为是 TypeScript 写的源码,所以,在浏览器中调试时看到的都是解析打包的代码,要清楚这一点。
如果把大致的流程清楚之后,还是建议直接读一下 React 没有任何打包的源码,主要原因有三点:
- React 源码中的文件和命名对理解 React 是很有帮助的,但是,打包后这些命名都不存在了
- React 源码不仅是世界上最优秀的一批前端工程师的杰作,而且其中所涉猎的软件知识范围绝不止前端范畴,打包后的代码可能会有所偏离
- 学习 React 源码不仅对我们自己开发基础组件也会有很大帮助,也可以学习 TypeScript
建议直接创建一个专门用来学习源码的小项目:
npx create-react-app react-code
cd react-code
npm start
此时,你的项目中已经有了最新的 React 和相关的 package。
如果你嫌每次到 node_modules 中查找文件太麻烦,可以使用 yarn 的 link 功能,将相关的包指向一个单独的 React 源码文件。
- 拉取源码
git clone https://github.com/facebook/react.git
- 安装依赖
# 进入到垃取的react项目文件夹
cd react
npm install
- build 成 dev 环境使用的 cjs 包
yarn build react/index,react/jsx,react-dom/index,scheduler --type=NODE
- 改变项目中依赖包的目录指向
cd build/node_modules/react
# 申明react指向
yarn link
cd build/node_modules/react-dom
# 申明react-dom指向
yarn link
- 改变项目包的指向
# 进入我们上面创建的项目
cd react-code
# 将项目内的react react-dom指向之前申明的包
yarn link react react-dom
这样我们的 react-code 项目中使用的就是我们拉下来的 react 源码中的包了。
2. 启动项目
如果已经创建的项目,并安装了依赖,可以快速启动我们的项目:
npm start
3. 一张必看的 React 渲染流程图
F12 打开浏览器的开发者工具(DevTools);
找到 Performance 面板,点击刷新。

你会看到一张页面渲染的火焰图,找到有用的部分,"./src/index.js"所在的部分,其他的先不管。
图 2: 初次渲染,React 执行过程火焰图 🔥 
对,这里的 render 就是我们代码里的 ReactDOM.render() 方法。
注意 ⚠️
这是使用 ReactDOM.render()方法时的流程,也就是默认的 legacy 模式,如果用的时 concurrent 模式就不是这样了。
如, concurrent 模式下 render 阶段的入口函数是 performConcurrentWorkOnRoot,而不是 performSyncWorkOnRoot。这一点可以在这里看到。
4. 首次渲染的大致过程
4.1 执行入口调度
4.1.1 执行 render()入口
一般 Web 应用的入口函数是:
ReactDOM.render(<App />, document.getElementById("root"));
在 render 函数处打断点:

可以看到,render 的参数:
- element:处理后得到的 React Element(处理过程在 【深入理解 JSX】章节有介绍)
- container: 就是我们的容器元素 div#root
4.1.2 执行 legacyRenderSubtreeIntoContainer()
从名称可以看出,这里是要开始渲染子树到容器中。
主要功能:
- 初始化 fiberRoot 和 FiberNode
- fiberRoot.current 指向了 child 为 null 的 RootFiber(组件树的根 Fiber)
function legacyRenderSubtreeIntoContainer(
parentComponent,
children,
container,
forceHydrate,
callback
) {
...
var root = container._reactRootContainer;
var fiberRoot;
// 初始化时 root === undefined,会进入判断
if (!root) {
// Initial mount
// root 是根节点 div#root
root = container._reactRootContainer = legacyCreateRootFromDOMContainer(
container,
forceHydrate
);
// 给 fiberRoot 赋值,fiberRoot是全局唯一的 FiberRootNode 🌟
// ⚠️:此时 fiberRoot.current === FiberNode {tag: 3,...}
// fiberRoot.current 指向了一个空的 RootFiber(执行一次 ReactDOM.render 会生成一个 RootFiber)
fiberRoot = root._internalRoot;
...
unbatchedUpdates(function () {
/* 执行更新容器
* children:APP组件的 JSX解析值
* fiberRoot: 全局唯一 FiberRootNode
*/
updateContainer(children, fiberRoot, parentComponent, callback);
});
} else { // 这里处理更新逻辑
fiberRoot = root._internalRoot;
// Update
updateContainer(children, fiberRoot, parentComponent, callback);
}
return getPublicRootInstance(fiberRoot);
}
在 legacyRenderSubtreeIntoContainer 函数处打断点:

4.1.3 执行 updateContainer 函数
主要功能:
- 创建 update 对象
- 将 update 添加到队列 ?
- 开启调度
function updateContainer(element, container, parentComponent, callback) {
...
// current$1 赋值为 RootFiber(组件树的根 Fiber)
var current$1 = container.current;
...
// 创建 update对象
var update = createUpdate(eventTime, lane);
update.payload = {
element: element,
};
callback = callback === undefined ? null : callback;
...
// 将 update 添加到队列 ?
enqueueUpdate(current$1, update);
// 开启调度
var root = scheduleUpdateOnFiber(current$1, lane, eventTime);
if (root !== null) {
entangleTransitions(root, current$1, lane);
}
return lane;
}
4.1.4 执行 scheduleUpdateOnFiber 函数
主要功能:做更新调度,获取优先级最高的更新
- if (root === workInProgressRoot): 判断是不是要更新一个正在更新的 fiber 树
- if (lane === SyncLane): 判断是不是做同步更新
// fiber:RootFiber(组件树的根 Fiber)
function scheduleUpdateOnFiber(fiber, lane, eventTime) {
...
// 标记 fiber更新到 root上,并返回 root
var root = markUpdateLaneFromFiberToRoot(fiber, lane);
...
// Mark that the root has a pending update.
markRootUpdated(root, lane, eventTime);
// 处理正在渲染中的 fiber树 的更新
if (root === workInProgressRoot) {
...
}
// 同步更新
if (lane === SyncLane) {
// 挂载时进入条件
if ((executionContext & LegacyUnbatchedContext) !== NoContext &&
(executionContext & (RenderContext | CommitContext)) === NoContext) {
schedulePendingInteractions(root, lane);
// 调度器(schedule阶段)工作完成,开启下一步 render
performSyncWorkOnRoot(root);
} else { // 更新时进入条件
ensureRootIsScheduled(root, eventTime);
schedulePendingInteractions(root, lane);
if (executionContext === NoContext) {
// Flush the synchronous work now, unless we're already working or inside
// a batch
resetRenderTimer();
flushSyncCallbackQueue();
}
}
} else {
// Schedule other updates after in case the callback is sync.
ensureRootIsScheduled(root, eventTime);
schedulePendingInteractions(root, lane);
}
return root;
}
4.2 协调器(render 阶段)
4.2.1 执行 performSyncWorkOnRoot 函数
- renderRootSync(): 启动 render 阶段,获取需要渲染的 Fiber 树
- commitRoot():启动 commit 阶段, 将获取的 Fiber 树渲染到页面
renderRootSync和commitRoot 是同步执行的,先执行renderRootSync,协调器工作(render 阶段)完成后得到要更新的结果,然后commitRoot做渲染(commit 阶段)工作。
function performSyncWorkOnRoot(root) {
if (!((executionContext & (RenderContext | CommitContext)) === NoContext)) {
{
throw Error("Should not already be working.");
}
}
flushPassiveEffects();
var lanes;
var exitStatus;
// 优化处理,继续渲染一棵未完成的树
if (
root === workInProgressRoot &&
includesSomeLane(root.expiredLanes, workInProgressRootRenderLanes)
) {
lanes = workInProgressRootRenderLanes;
exitStatus = renderRootSync(root, lanes);
} else {
// 正常的 mount 和 update执行这里
lanes = getNextLanes(root, NoLanes);
{
var nextLanesPriority = returnNextLanesPriority();
if (nextLanesPriority < InputDiscreteLanePriority) {
return null;
}
}
// 启动协调器(render 阶段)
exitStatus = renderRootSync(root, lanes);
}
// 错误处理
if (root.tag !== LegacyRoot && exitStatus === RootErrored) {
...
// If something threw an error, try rendering one more time.
}
...
// We now have a consistent tree. Because this is a sync render, we will commit it even if something suspended.
// 翻译下官网注释:现在我们得到了一个一致的 Fiber树. 因为渲染是同步进行的,就算有要暂停地方,我们仍要 commit 它。
var finishedWork = root.current.alternate;
root.finishedWork = finishedWork;
root.finishedLanes = lanes;
// 启动渲染器(commit阶段)
commitRoot(root);
ensureRootIsScheduled(root, now());
return null;
}
4.2.2 执行 renderRootSync 函数
启动协调器(render 阶段)。
function renderRootSync(root, lanes) {
...
/*
* workInProgressRoot: 我们正在 working 的 root
* workInProgressRootRenderLanes: 正在 rending 的 lanes
*/
if (workInProgressRoot !== root || workInProgressRootRenderLanes !== lanes) {
/*
* 准备好要更新的栈 -- 新的 Fiber 树
* 🌟 会调用 createWorkInProgress(root.current, null) 🌟 创建 workInProgress(The fiber we're working on)
*/
prepareFreshStack(root, lanes);
startWorkOnPendingInteractions(root, lanes);
}
...
do {
try {
workLoopSync();
break;
} catch (thrownValue) {
handleError(root, thrownValue);
}
} while (true);
...
}
有必要看下 prepareFreshStack():
function prepareFreshStack(root, lanes) {
...
// 初始化 workInProgressRoot
workInProgressRoot = root;
// 创建当前 Fiber节点,然后赋值给变量 workInProgress 🌟
workInProgress = createWorkInProgress(root.current, null);
...
}
遍历执行 “递” 操作:
function workLoopSync() {
// workInProgress 不为 null 时,循环♻️ 调用 performUnitOfWork
while (workInProgress !== null) {
performUnitOfWork(workInProgress);
}
}
4.2.3 执行 performUnitOfWork 函数
会创建下一个 Fiber 节点并赋值给 workInProgress.
这里执行 Fiber 树的深度优先遍历工作。
如果没有下一个需要“递”的节点,会终止上面 👆 的 循环 ♻️。
// unitOfWork 是当前 workInProgress 节点
function performUnitOfWork(unitOfWork) {
// alternate 是 双缓存Fiber 中对应的另一个 Fiber树 中相应的 Fiber节点
// 只有初始化时 current 为 null,其他情况下 current指向上一次更新时对应的 Fiber节点 🌟
var current = unitOfWork.alternate;
setCurrentFiber(unitOfWork);
var next;
if ((unitOfWork.mode & ProfileMode) !== NoMode) {
startProfilerTimer(unitOfWork);
// 调用“递”工作 🌟🌟
// next 代表下一个需要“递”的 Fiber节点
next = beginWork$1(current, unitOfWork, subtreeRenderLanes);
stopProfilerTimerIfRunningAndRecordDelta(unitOfWork, true);
} else {
next = beginWork$1(current, unitOfWork, subtreeRenderLanes);
}
// 重置 current = null等
resetCurrentFiber();
unitOfWork.memoizedProps = unitOfWork.pendingProps;
// next 为 null 时开始“归”操作
if (next === null) {
// 调用“归”工作 🌟🌟
completeUnitOfWork(unitOfWork);
} else {
// next 不为 null 时,将 next 赋值为新的 workInProgress,继续循环♻️
workInProgress = next;
}
ReactCurrentOwner$2.current = null;
}
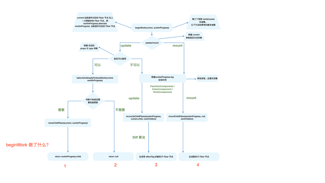
4.2.4 执行 beginWork$1 函数
- 执行 beginWork 函数
- 如果出错就恢复为 beginWork 之前的 Fiber
beginWork$1 = function (current, unitOfWork, lanes) {
// 在进入 begin 阶段之前,将正在进行的工作复制到一个 dummyFiber 上
var originalWorkInProgressCopy = assignFiberPropertiesInDEV(dummyFiber, unitOfWork);
try {
// 启动“递”阶段
return beginWork(current, unitOfWork, lanes);
} catch (originalError) {
...
// 如果 beginWork 抛出,我们就用这个来重置状态
assignFiberPropertiesInDEV(unitOfWork, originalWorkInProgressCopy);
...
throw originalError;
}
};
4.2.5 执行 beginWork 函数
就是要根据当前 Fiber 节点,创建子 Fiber 节点。
beginWork 每次只会创建一个 子 Fiber 节点。
beginWork 做了大量的工,源码地址,源码中整个文件夹都是 beginWork 相关的函数。
function beginWork(
current: Fiber | null,
workInProgress: Fiber,
renderLanes: Lanes,
): Fiber | null {
// 组件更新优先级
let updateLanes = workInProgress.lanes;
// 处理开发环境相关工作
if (__DEV__) {...}
// 处理 update(更新)阶段工作
if (current !== null) {
var oldProps = current.memoizedProps;
var newProps = workInProgress.pendingProps;
// 如果 props 或 context 发生了变化,则标明该 fiber 已进行工作
if (oldProps !== newProps || hasContextChanged() || ( // Force a re-render if the implementation changed due to hot reload:
workInProgress.type !== current.type )) {
didReceiveUpdate = true;
} else if (!includesSomeLane(renderLanes, updateLanes)) { // 当前Fiber节点优先级不够
didReceiveUpdate = false;
// 这根 Fiber 没有任何待处理的工作
// 不再继续 beginWork,但是要是把东西推到堆栈上
switch (workInProgress.tag) {...};
// 复用 current
return bailoutOnAlreadyFinishedWork(current, workInProgress, renderLanes);
} else {
// 可以直接复用前一次更新的子Fiber,不需要新建子Fiber
didReceiveUpdate = false;
}
// 进入begin阶段前,清除待更新优先级
workInProgress.lanes = NoLanes;
// 匹配不同的 FiberNode,调用不同的方法做进一步处理
switch (workInProgress.tag) {
...
case FunctionComponent: {}
case ClassComponent: {}
case HostRoot: {}
case HostComponent: {}
case HostText: {}
case SuspenseComponent: {}
...
}
}
beginWork() 参数解析:
- current: 当前要做“递”操作的 FiberNode 在上一次更新时对应的 FiberNode,即 workInProgress.alternate
- workInProgress:当前要做“递”操作的 FiberNode
- renderLanes:优先级相关
组件 mount 时: current === null; update 时: current !== null;
所以,beginWork 会用 if (current !== null) 判断来区分 mount 和 update.
进入 update 时: 会判断对 workInProgress 的创建进行优化。
进入 mount 时: 会根据不同的 tag 类型,创建不同的 Fiber 节点。
无论哪一种类型,都会进入 reconcileChildren 方法。
示例:
function App() {
return (
<div className="App">
<FuncCom></FuncCom>
<ClassCom></ClassCom>
</div>
);
}
FuncCom 组件:
return (
<div class="funcCom">
<button onClick={() => click}>func click</button>
</div>
);
div.APP 的 type = "div",tag: 5, 属于 HostComponent;
FuncCom 组件是个函数组件,tag: 2, type = () => {name: FUNC, length: 0 ...}
”递“ FuncCom 组件的 div,
”递“ FuncCom 组件的 button, type: "button", tag: 5, 属于 HostComponent;
由于 button 已经没有子节点(文本节点“func click”做了优化,不会去遍历),所以“深度优先”的遍历到了一个尾端,需要向上“归”了。
“归”操作调用 completeWork()
button 的 FiberNode.return 指向 div.funcCom。
由于 div.funcCom 没有其他兄弟节点,需要接续网上”归“,div.funcCom 的 FiberNode.return 指向 FuncCom 的 FiberNode。
下一步会查找 FuncCom 的兄弟节点,找到了 ClassCom。
FuncCom 组件是个类组件,tag: 2, type: class ClassCom {name: "ClassCom", length: 0 ...}
然后继续这样的递归操作,直到“归”到这 fiber 根节点(fiberRoot), tag: 3, type: null。
这时,就完成了 render 阶段的工作,协调器的工作做完了。
以上任务全部是发生在内存中的,因此,用户不会有任何感知。
调用栈会返回到 performSyncWorkOnRoot 函数,执行 commitRoot(root)。
会进入下一个阶段(commit 阶段),渲染器开始做渲染工作。
4.2.7 执行 reconcileChildren
reconcileChildren 会调用 reconcileChildFibers,这是协调器(render 阶段)最重要的方法。
mount 时: 它会创建所有的 子 Fiber 节点.
update 时: 它会将 ”当前节点“ 与该节点在 "上次更新时对应的 Fiber 节点" 和 newChild(React Element) 做比较(这个比较就是 diff 算法),最终生成新的需要渲染的 Fiber 节点。🌟🌟🌟
newChild(React Element) 做比较之前最终会调用 createFiber()方法先生成 Fiber 节点。
createFiber 方法生成 fiber 节点:
const createFiber = function (
tag: WorkTag,
pendingProps: mixed,
key: null | string,
mode: TypeOfMode
): Fiber {
// $FlowFixMe: the shapes are exact here but Flow doesn't like constructors
return new FiberNode(tag, pendingProps, key, mode);
};
reconcileChildren 方法:
reconcileChildren(
current: Fiber | null,
workInProgress: Fiber,
nextChildren: any,
renderLanes: Lanes,
) {
// 如果这是一个尚未渲染的全新组件
// 不会通过应用最小的副作用来更新其子集,会在渲染之前将它们全部添加到子集中
if (current === null) {
workInProgress.child = mountChildFibers(
workInProgress,
null,
nextChildren,
renderLanes,
);
} else {
// 如果当 current.child 与 workInProgress 相同,说明我们还没有开始对这些 children 进行任何工作,
// 我们使用 克隆算法 来创建所有 current.child 的副本
// 如果有不同的变动,就挑出来
workInProgress.child = reconcileChildFibers(
workInProgress,
current.child,
nextChildren,
renderLanes,
);
}
}
从mountChildFibers()和reconcileChildFibers()这两个方法的源码可以看到,它们都调用了 ChildReconciler 方法。
区别是 reconcileChildFibers()方法生成的 Fiber 节点有 effectTag 属性,commit 阶段渲染时,执行 DOM 操作的具体类型就保存在 fiber.effectTag 中。🌟
ReactChildFiber.old.js 里的源码:
...
//省略各种处理具体逻辑
...
// 这是个包裹函数,返回一个新的函数,新的函数
function ChildReconciler(shouldTrackSideEffects) {
function reconcileChildFibers(
returnFiber: Fiber,
currentFirstChild: Fiber | null,
newChild: any,
lanes: Lanes
): Fiber | null {
// 处理 <>{[...]}</> and <>...</> 的片段
const isUnkeyedTopLevelFragment =
typeof newChild === "object" &&
newChild !== null &&
newChild.type === REACT_FRAGMENT_TYPE &&
newChild.key === null;
if (isUnkeyedTopLevelFragment) {
newChild = newChild.props.children;
}
// 处理 object 类型
const isObject = typeof newChild === "object" && newChild !== null;
if (isObject) {
...
}
// 处理 string 和 number类型
if (typeof newChild === "string" || typeof newChild === "number") {
...
}
// 处理数组
if (isArray(newChild)) {
...
}
// 处理 迭代器函数
if (getIteratorFn(newChild)) {
...
}
...
// 处理异常情况
if (typeof newChild === "undefined" && !isUnkeyedTopLevelFragment) {
...
}
// 其他情况按清空处理
return deleteRemainingChildren(returnFiber, currentFirstChild);
}
return reconcileChildFibers;
}
export const reconcileChildFibers = ChildReconciler(true);
export const mountChildFibers = ChildReconciler(false);
深度优先的递归遍历节点,“递”的工作会在二叉树的终点开始“归”操作,此时说明当前节点的 child 为 null.
最终,beginWork$1 会获取到这个结果,next 会被赋值为 null.
4.2.3 中的 performUnitOfWork 方法会执行 completeUnitOfWork():
// next 为 null 时开始“归”操作
if (next === null) {
// 调用“归”工作 🌟🌟
completeUnitOfWork(unitOfWork);
} else {
// next 不为 null 时,将 next 赋值为新的 workInProgress,继续循环♻️
workInProgress = next;
}
beginWork 流程图:
(来自-卡颂) 这张图画的挺好,红色为我的标注,后面有时间自己画一个更详细点的

4.2.6 执行 completeWork 函数
function completeWork(
current: Fiber | null,
workInProgress: Fiber,
renderLanes: Lanes,
): Fiber | null {
const newProps = workInProgress.pendingProps;
switch (workInProgress.tag) {
case IndeterminateComponent:
case LazyComponent:
case SimpleMemoComponent:
case FunctionComponent:
case ForwardRef:
case Fragment:
case Mode:
case Profiler:
case ContextConsumer:
case MemoComponent:
bubbleProperties(workInProgress);
return null;
case ClassComponent: {
const Component = workInProgress.type;
if (isLegacyContextProvider(Component)) {
popLegacyContext(workInProgress);
}
bubbleProperties(workInProgress);
return null;
}
case HostRoot: {
const fiberRoot = (workInProgress.stateNode: FiberRoot);
...
updateHostContainer(current, workInProgress);
bubbleProperties(workInProgress);
return null;
}
case HostComponent: {
popHostContext(workInProgress);
const rootContainerInstance = getRootHostContainer();
const type = workInProgress.type;
// update时
if (current !== null && workInProgress.stateNode != null) {
// 更新组件
updateHostComponent(
current,
workInProgress,
type,
newProps,
rootContainerInstance,
);
...
} else { // mount时
....
const currentHostContext = getHostContext();
// 为fiber创建对应DOM节点
const instance = createInstance(
type,
newProps,
rootContainerInstance,
currentHostContext,
workInProgress,
);
// 将子孙DOM节点插入刚生成的DOM节点中
appendAllChildren(instance, workInProgress, false, false);
// DOM节点赋值给fiber.stateNode
workInProgress.stateNode = instance;
// 与update逻辑中的updateHostComponent类似的处理props的过程
if (
finalizeInitialChildren(
instance,
type,
newProps,
rootContainerInstance,
currentHostContext,
)
) {
markUpdate(workInProgress);
}
}
}
...
case CacheComponent: {
if (enableCache) {
const cache: Cache = workInProgress.memoizedState.cache;
popCacheProvider(workInProgress, cache);
bubbleProperties(workInProgress);
return null;
}
}
}
...
}
HostComponent 是处理 tag: 5 (原生 DOM 组件生成的 Fiber 节点类型)时执行的函数。
update 时:
当 update 时,Fiber 节点已经存在对应 DOM 节点,所以不需要生成 DOM 节点。需要做的主要是处理 props,比如:
- onClick、onChange 等回调函数的注册
- 处理 style prop
- 处理 DANGEROUSLY_SET_INNER_HTML prop
- 处理 children prop
updateHostComponent 中,被处理完的 props 会被赋值给 workInProgress.updateQueue,并最终会在 commit 阶段被渲染在页面上。
mount 时:
由于 completeWork 属于“归”阶段调用的函数,每次调用 appendAllChildren 时都会将已生成的子孙 DOM 节点插入当前生成的 DOM 节点下。
那么当“归”到 rootFiber 时,我们已经有一个构建好的离屏 DOM 树。
completeWork 流程图:
(来自-卡颂) 这张图画的挺好,红色为我的标注,后面有时间自己画一个更详细点的

4.3 渲染器(commit 阶段)
**渲染器(commit 阶段)**的主要工作是将 Fiber 树(虚拟 DOM)渲染到页面。
渲染器的工作可以分为三个阶段:
- before mutation 阶段(执行 DOM 操作前)
- mutation 阶段(执行 DOM 操作)
- layout 阶段(执行 DOM 操作后)
这三个阶段之外还做了一些额外工作,如 useEffect 触发、优先级重置、ref 绑定/解绑等。
【4.2.1 章节中的 performSyncWorkOnRoot 函数】里完成 render 阶段的工作(执行 renderRootSync)后调用 commitRoot 方法,
最终它会调用 commitRootImpl 方法。
启动 commit 阶段。
源码中的 commitRootImpl 方法
// root:fiberRootNode
// renderPriorityLevel: 优先级
function commitRootImpl(root, renderPriorityLevel) {
// ------------------------ before mutation 之前
do {
// `flushPassiveEffects`会在最后调用`flushSyncUpdateQueue`,
// 这意味着`flushPassiveEffects`有时会导致额外的被动效果,如触发useEffect回调与其他同步任务
// 所以我们需要一直循环刷新,直到没有更多待处理的效果
flushPassiveEffects();
} while (rootWithPendingPassiveEffects !== null);
flushRenderPhaseStrictModeWarningsInDEV();
...
// root.finishedWork 指当前应用的 rootFiber 🌟
const finishedWork = root.finishedWork;
const lanes = root.finishedLanes;
...
root.finishedWork = null;
root.finishedLanes = NoLanes;
...
// 重置Scheduler绑定的回调函数
root.callbackNode = null;
root.callbackPriority = NoLanePriority;
let remainingLanes = mergeLanes(finishedWork.lanes, finishedWork.childLanes);
// 重置优先级相关变量
markRootFinished(root, remainingLanes);
// 重置全局变量
if (root === workInProgressRoot) {
// We can reset these now that they are finished.
workInProgressRoot = null;
workInProgress = null;
workInProgressRootRenderLanes = NoLanes;
} else {
}
// If there are pending passive effects, schedule a callback to process them.
// 如果有待处理的被动效果,安排回调处理.
// Do this as early as possible, so it is queued before anything else that might get scheduled in the commit phase.
// 尽可能早地这样做,这样它就会插入 commit阶段 可能被安排的其他事情的 队列之前
// 调度 useEffect 🪝🪝
if (
(finishedWork.subtreeFlags & PassiveMask) !== NoFlags ||
(finishedWork.flags & PassiveMask) !== NoFlags
) {
if (!rootDoesHavePassiveEffects) {
rootDoesHavePassiveEffects = true;
scheduleCallback(NormalSchedulerPriority, () => {
flushPassiveEffects();
return null;
});
}
}
// Check if there are any effects in the whole tree.
// 检查整个树中是否有任何 effects
const subtreeHasEffects =
(finishedWork.subtreeFlags &
(BeforeMutationMask | MutationMask | LayoutMask | PassiveMask)) !==
NoFlags;
const rootHasEffect =
(finishedWork.flags &
(BeforeMutationMask | MutationMask | LayoutMask | PassiveMask)) !==
NoFlags;
// 处理有 effects 的情况
if (subtreeHasEffects || rootHasEffect) {
...
// Reset this to null before calling lifecycles
// 在调用 lifecycles 之前,将其重置为 null
ReactCurrentOwner.current = null;
/*
* 官方注释:
* commit阶段 分为几个子阶段
* 我们对每个阶段的 effect list 进行单独的传递:所有的 mutation effects 在所有 layout effects 之前,以此类推
*/
// ------------------------ before mutation 阶段----------------------------------
// 我们在 mutation 之前使用这个阶段来读取 host tree 的状态
// 调用 getSnapshotBeforeUpdate
const shouldFireAfterActiveInstanceBlur = commitBeforeMutationEffects(
root,
finishedWork
);
...
// ------------------------ mutation 阶段----------------------------------
// mutate host tree.
// 页面视图更新在这个阶段 🌟🌟🌟
commitMutationEffects(root, renderPriorityLevel, finishedWork);
if (shouldFireAfterActiveInstanceBlur) {
afterActiveInstanceBlur();
}
resetAfterCommit(root.containerInfo);
// The work-in-progress tree is now the current tree. This must come after
// the mutation phase, so that the previous tree is still current during
// componentWillUnmount, but before the layout phase, so that the finished
// work is current during componentDidMount/Update.
root.current = finishedWork;
// ------------------------ layout 阶段----------------------------------
// 调用副作用(effects) 在 host tree mutation之后读取它
// 这阶段主要用来完成 layout(布局)
// 但由于传统原因,类组件的 🌟生命周期也会在这里启动🌟
...
commitLayoutEffects(finishedWork, root, lanes);
...
// Tell Scheduler to yield at the end of the frame, so the browser has an opportunity to paint.
// 告诉 Scheduler 在帧结束时让步,这样浏览器就有机会绘制
requestPaint();
if (enableSchedulerTracing) {
popInteractions(((prevInteractions: any): Set<Interaction>));
}
executionContext = prevExecutionContext;
if (previousLanePriority != null) {
// Reset the priority to the previous non-sync value.
setCurrentUpdateLanePriority(previousLanePriority);
}
} else {
// No effects.
// 没有副作用直接切换 current 指向 finishedWork
root.current = finishedWork;
...
}
// ------------------------ layout 阶段之后 做的其他工作
const rootDidHavePassiveEffects = rootDoesHavePassiveEffects;
// useEffect相关
if (rootDoesHavePassiveEffects) {
// This commit has passive effects. Stash a reference to them. But don't
// schedule a callback until after flushing layout work.
rootDoesHavePassiveEffects = false;
rootWithPendingPassiveEffects = root;
pendingPassiveEffectsLanes = lanes;
pendingPassiveEffectsRenderPriority =
renderPriorityLevel === NoLanePriority
? DefaultLanePriority
: renderPriorityLevel;
}
// Read this again, since an effect might have updated it
remainingLanes = root.pendingLanes;
// 性能优化相关
if (remainingLanes !== NoLanes) {
...
} else {
legacyErrorBoundariesThatAlreadyFailed = null;
}
// 性能优化相关
if (enableSchedulerTracing) {
if (!rootDidHavePassiveEffects) {
finishPendingInteractions(root, lanes);
}
}
// 检测无限循环的同步任务
if (includesSomeLane(remainingLanes, (SyncLane: Lane))) {
...
} else {
nestedUpdateCount = 0;
}
...
// Always call this before exiting `commitRoot`, to ensure that any additional work on this root is scheduled.
// 总是在退出' commitRoot '之前调用这个函数,确保任何附加的任务被调度
ensureRootIsScheduled(root, now());
if (hasUncaughtError) {
hasUncaughtError = false;
const error = firstUncaughtError;
firstUncaughtError = null;
throw error;
}
if ((executionContext & LegacyUnbatchedContext) !== NoContext) {
...
return null;
}
// If layout work was scheduled, flush it now. -> 如果布局工作已经安排好了,现在就进行冲洗
// 执行同步任务,这样同步任务不需要等到下次事件循环再执行
// 比如在 componentDidMount 中执行 setState 创建的更新会在这里被同步执行
// 或useLayoutEffect
flushSyncCallbackQueue();
...
return null;
}
从上面可以看出:
before mutation 之前:
- 主要做一些变量赋值,状态重置的工作
- 调度 useEffect
4.3.1 before mutation 阶段
主要功能:
- 处理 DOM 节点渲染/删除后的 autoFocus、blur 逻辑
- 调用 getSnapshotBeforeUpdate 生命周期钩子
before mutation 阶段从 commitBeforeMutationEffects开始。
commitBeforeMutationEffects 方法:
export function commitBeforeMutationEffects(
root: FiberRoot,
firstChild: Fiber
) {
// focus blur相关
focusedInstanceHandle = prepareForCommit(root.containerInfo);
nextEffect = firstChild;
// 调用主函数
commitBeforeMutationEffects_begin();
// We no longer need to track the active instance fiber
const shouldFire = shouldFireAfterActiveInstanceBlur;
shouldFireAfterActiveInstanceBlur = false;
focusedInstanceHandle = null;
return shouldFire;
}
同步调用如下函数: commitBeforeMutationEffects_begin -> commitBeforeMutationEffects_complete -> commitBeforeMutationEffectsOnFiber:主函数
function commitBeforeMutationEffectsOnFiber(finishedWork: Fiber) {
const current = finishedWork.alternate;
const flags = finishedWork.flags;
...
if ((flags & Snapshot) !== NoFlags) {
// 处理不同的 tag, 单独处理 ClassComponent 和 HostRoot
switch (finishedWork.tag) {
case FunctionComponent:
case ForwardRef:
case SimpleMemoComponent: {
break;
}
case ClassComponent: {
if (current !== null) {
const prevProps = current.memoizedProps;
const prevState = current.memoizedState;
const instance = finishedWork.stateNode;
...
// 调用 🪝 getSnapshotBeforeUpdate生命周期钩子 🪝
const snapshot = instance.getSnapshotBeforeUpdate(
finishedWork.elementType === finishedWork.type
? prevProps
: resolveDefaultProps(finishedWork.type, prevProps),
prevState
);
...
instance.__reactInternalSnapshotBeforeUpdate = snapshot;
}
break;
}
case HostRoot: {
if (supportsMutation) {
const root = finishedWork.stateNode;
clearContainer(root.containerInfo);
}
break;
}
case HostComponent:
case HostText:
case HostPortal:
case IncompleteClassComponent:
break;
default: {
...
}
}
resetCurrentDebugFiberInDEV();
}
}
4.3.2 mutation 阶段
mutation 阶段从 commitMutationEffects 方法开始.
最终调用主函数 commitMutationEffectsOnFiber 来处理不同类型(Flag 不同)的操作。
主要函数调用流程:
commitMutationEffects -> commitDeletion/commitMutationEffects_complete -> commitMutationEffectsOnFiber.
处理需要删除的元素:
...
if (deletions !== null) {
for (var i = 0; i < deletions.length; i++) {
var childToDelete = deletions[i];
{
invokeGuardedCallback(null, commitDeletion, null, root, childToDelete, fiber, renderPriorityLevel);
if (hasCaughtError()) {
var error = clearCaughtError();
captureCommitPhaseError(childToDelete, fiber, error);
}
}
}
}
...
ClassComponent 的删除流程:
commitDeletion -> unmountHostComponents -> commitUnmount -> safelyCallComponentWillUnmount -> callComponentWillUnmountWithTimer
删除时,classComponent 的卸载:
生命周期钩子 🪝 componentWillUnmount 会被调用。
var callComponentWillUnmountWithTimer = function (current, instance) {
instance.props = current.memoizedProps;
instance.state = current.memoizedState;
{
instance.componentWillUnmount();
}
};
处理 mutation 的元素:
function commitMutationEffects_complete(
root: FiberRoot,
renderPriorityLevel: LanePriority
) {
// 遍历 nextEffect
while (nextEffect !== null) {
const fiber = nextEffect;
if (__DEV__) {
...
} else {
try {
// 调用 mutation 主函数
commitMutationEffectsOnFiber(fiber, root, renderPriorityLevel);
} catch (error) {
captureCommitPhaseError(fiber, fiber.return, error);
}
}
const sibling = fiber.sibling;
if (sibling !== null) {
ensureCorrectReturnPointer(sibling, fiber.return);
nextEffect = sibling;
return;
}
nextEffect = fiber.return;
}
}
function commitMutationEffectsOnFiber(
finishedWork: Fiber,
root: FiberRoot,
renderPriorityLevel: LanePriority
) {
const flags = finishedWork.flags;
// 根据 ContentReset effectTag重置文字节点
if (flags & ContentReset) {
commitResetTextContent(finishedWork);
}
// 更新ref
if (flags & Ref) {
const current = finishedWork.alternate;
if (current !== null) {
commitDetachRef(current);
}
if (enableScopeAPI) {
// TODO: This is a temporary solution that allowed us to transition away
// from React Flare on www.
if (finishedWork.tag === ScopeComponent) {
commitAttachRef(finishedWork);
}
}
}
// 处理不同 flags 的 Fiber节点
const primaryFlags = flags & (Placement | Update | Hydrating);
outer: switch (primaryFlags) {
// 插入 DOM
case Placement: {
commitPlacement(finishedWork);
// Clear the "placement" from effect tag so that we know that this is
// inserted, before any life-cycles like componentDidMount gets called.
// 从 effect tag 中清除 "placement",这样我们就可以在任何生命周期(如componentDidMount)被调用之前,知道这个被插入了。
finishedWork.flags &= ~Placement;
break;
}
// 插入DOM 并 更新
case PlacementAndUpdate: {
// Placement
commitPlacement(finishedWork);
finishedWork.flags &= ~Placement;
// Update
const current = finishedWork.alternate;
commitWork(current, finishedWork);
break;
}
// SSR
case Hydrating: {
finishedWork.flags &= ~Hydrating;
break;
}
// SSR
case HydratingAndUpdate: {
finishedWork.flags &= ~Hydrating;
// Update
const current = finishedWork.alternate;
commitWork(current, finishedWork);
break;
}
// 更新
case Update: {
const current = finishedWork.alternate;
commitWork(current, finishedWork);
break;
}
}
}
可以看到,mutation 阶段对每个 Fiber 节点执行如下三个操作:
- 重置文字节点(由 flags 类型决定)
- 更新 ref
- 根据 fiber 节点的 flags 做不同的处理(Placement | Update | Deletion | Hydrating)
Placement Flags:
function commitPlacement(finishedWork: Fiber): void {
if (!supportsMutation) {
return;
}
// Recursively insert all host nodes into the parent.
// 递归地将所有主机节点插入到父节点中
const parentFiber = getHostParentFiber(finishedWork);
// 注意:parent、isContainer 这两个变量必须一起更新
let parent;
let isContainer;
const parentStateNode = parentFiber.stateNode;
switch (parentFiber.tag) {
case HostComponent:
parent = parentStateNode;
isContainer = false;
break;
case HostRoot:
parent = parentStateNode.containerInfo;
isContainer = true;
break;
case HostPortal:
parent = parentStateNode.containerInfo;
isContainer = true;
break;
// eslint-disable-next-line-no-fallthrough
default:
invariant(
false,
"Invalid host parent fiber. This error is likely caused by a bug " +
"in React. Please file an issue."
);
}
if (parentFiber.flags & ContentReset) {
// 在进行任何插入之前,先重置父的文本内容
resetTextContent(parent);
// Clear ContentReset from the effect tag
parentFiber.flags &= ~ContentReset;
}
// 获取插入位置之前的兄弟节点
const before = getHostSibling(finishedWork);
// 我们只有被插入的顶部Fiber,但我们需要向下递归它的子节点,以找到所有的终端节点
if (isContainer) {
// 处理 container(应用 Fiber根节点,FiberNode)
insertOrAppendPlacementNodeIntoContainer(finishedWork, before, parent);
} else {
// 将需要插入的内容
insertOrAppendPlacementNode(finishedWork, before, parent);
}
}
从 insertOrAppendPlacementNodeXXX 方法名可以看到,它是和具体的 DOM 操作相关的。
// 插入or添加 PlacementNode 到 container
function insertOrAppendPlacementNodeIntoContainer(node, before, parent) {
var tag = node.tag;
var isHost = tag === HostComponent || tag === HostText;
// Host组件(类HTML,如 div)
if (isHost) {
var stateNode = isHost ? node.stateNode : node.stateNode.instance;
if (before) {
insertInContainerBefore(parent, stateNode, before);
} else {
appendChildToContainer(parent, stateNode);
}
} else if (tag === HostPortal);
else {
// 处理 复合元素(如 APP,自定义组件)
var child = node.child;
if (child !== null) {
insertOrAppendPlacementNodeIntoContainer(child, before, parent);
var sibling = child.sibling;
while (sibling !== null) {
insertOrAppendPlacementNodeIntoContainer(sibling, before, parent);
sibling = sibling.sibling;
}
}
}
}
// 执行具体的 DOM 操作
function insertOrAppendPlacementNode(
node: Fiber,
before: ?Instance,
parent: Instance
): void {
const { tag } = node;
const isHost = tag === HostComponent || tag === HostText;
// 处理 Host 元素(HTML 元素)
if (isHost) {
const stateNode = isHost ? node.stateNode : node.stateNode.instance;
if (before) {
insertBefore(parent, stateNode, before);
} else {
appendChild(parent, stateNode);
}
} else if (tag === HostPortal) {
} else {
// 处理 复合元素(自定义组件)
const child = node.child;
if (child !== null) {
// 递归处理 node.child
insertOrAppendPlacementNode(child, before, parent);
let sibling = child.sibling;
while (sibling !== null) {
insertOrAppendPlacementNode(sibling, before, parent);
sibling = sibling.sibling;
}
}
}
}
4.3.3 layout 阶段
首先要知道,在 layout 阶段之前已经改变了 root.current 的指向。
root.current = finishedWork;
因为该阶段的代码都是在 DOM 渲染完成(mutation 阶段完成)后执行的。
该阶段触发的生命周期钩子和 hook 可以直接访问到已经改变后的 DOM.
layout 阶段从 commitLayoutEffects() 开始。
函数调用顺序:
commitLayoutEffects -> commitLayoutEffects_begin -> commitLayoutMountEffects_complete -> commitLayoutEffectOnFiber
commitLayoutEffectOnFiber 方法:
会根据 fiber.tag 对不同类型的节点分别处理.
- 执行了 ClassComponent 的生命周期钩子:
componentDidMount(mount 时执行) 或 componentDidUpdate(update 时执行)
参考
卡颂老师的 React 源码文章React 技术揭秘
你可能非常有必要读一下stack reconciler 实现说明
React 官网推荐文章an in-depth overview of the new reconciliation algorithm in React